读书笔记
未读
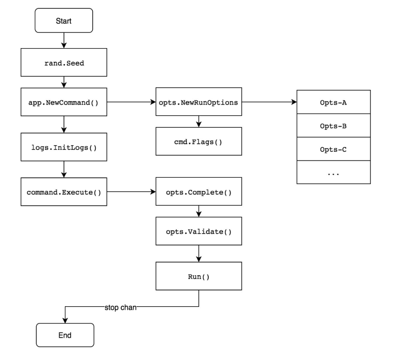
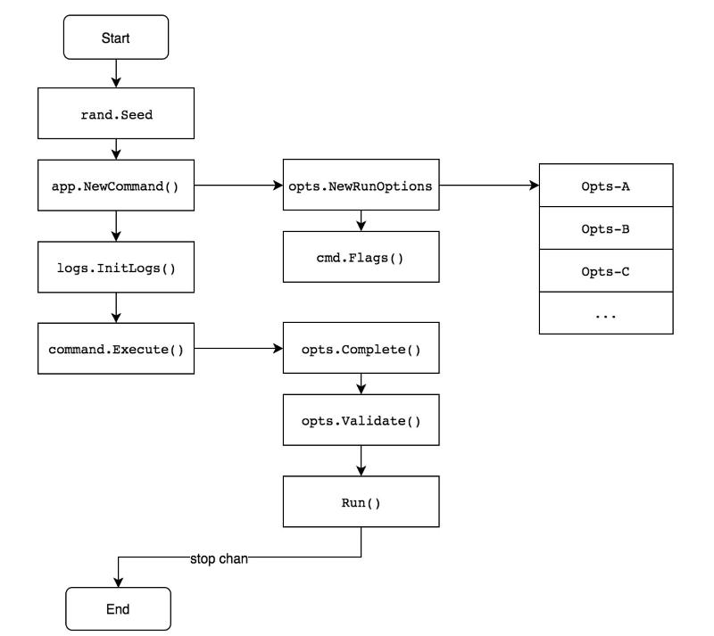
Api-Server
读书笔记
未读
Kubernetes 构建过程
读书笔记
未读
Kubernetes 架构
云原生
未读
Chaos Engineering & Finops
摘要总结:
本文介绍了混沌工程的概念、流程和困难,以及其在系统健壮性方面的优点。文章还提及了Chaos Mesh的官方文档,其建立在Kubernetes CRD上,包括可视化组件、核心逻辑组件和执行组件。此外,文章还介绍了FinOps的概念,这是一种将财务和业务整合在云计算中的变革,旨在优化云支出。最后,介绍了kube cost工具作为FinOps实践应用的一个例子,它通过API获取应用信息和账单信息,结合监控数据来分析成本并提供消费方案。
云原生
未读
集群链路跟踪系统透视应用
摘要:
APM(应用性能管理)是一种主动监控应用程序环境多个方面的做法,旨在提前识别和缓解潜在问题。它涉及服务、基础设施、网络、主机和容器、第三方API和用户交互等方面的监控,有助于打破应用孤岛、满足客户需求、保护业务底线以及确保IT一致性。好的APM工具应具备实时通知、系统总览、数据历史、网站建议优化、程序性能监控和错误监控等能力。在国内微服务领域,Skywalking是一个常用的APM工具。其应用结构包括数据采集、OAP模块、前端展示和数据的保存,主要通过Agent提供数据采集,并将数据存入ES以方便结构化查询索引。
云原生
未读
Service
这篇文章对 Kubernetes 中的 service、service 的服务类型、拓扑感知路由以及 Ingress service 进行了详细的介绍和总结。主要内容如下:
一、介绍了 service 的基本概念和定义方式,service 是 Kubernetes 中一个重要的资源对象,用于提供服务发现和负载均衡的功能。service 的定义包括 selector、ports 和 type 等关键字段。selector 用于指定 service 关联的 backend Pod;ports 用于指定 service 的访问端口和 backend Pod 的接收端口;type 指定了 service 的类型,包括 ExternalName、ClusterIP、NodePort 和 LoadBalancer 等四种类型。其中 LoadBalancer 类型使用云提供商的负载均衡器向外部暴露服务。
二、介绍了拓扑感知路由的概念和相关的 EndpointSlice。拓扑感知路由是指客户端根据服务的端点拓扑,优先路由到与该客户端在同一个节点或可用区的端点上的路由行为。EndpointSlice 提供了跟踪 Kubernetes 集群中的网络端点的机制,并用于拓扑感知路由中。通过启用拓扑感知功能,客户端可以优先访问特定的端点。
三、介绍了 Ingress service 的概念和用法。Ingress 是从 Kubernetes 集群外部访问集群内部服务的入口,需要 Ingress Controller 来实现。Ingress 定义流量的入栈匹配规则,包括 host、path 和 backend 的信息。Ingress 还支持 TLS 加密,但需要定义一个 secret 来指定 tls.crt 和 tls.key 的信息。不同类型的 Ingress controller 支持的 TLS 功能可能存在差异,使用时需要参考特定 Ingress controller 的文档。
总的来说,这篇文章对 Kubernetes 中的 service、拓扑感知路由和 Ingress service 进行了详细的解析和总结,对于理解和使用这些概念非常有帮助。
云原生
未读
Docker 网络模型
这篇文章摘要总结了Linux容器和虚拟机技术的区别,特别是容器技术的特点,以及Docker容器的网络配置和奇淫巧技。容器技术通过对进程进行隔离,实现了快速启动、资源占用少、体积小的特点。文章还详细解释了Docker容器的四大网络模式,包括bridge、host、container和none,并介绍了在网络配置中的端口映射、容器互联、DNS配置等知识。同时,文章也提到了如何查看容器的端口IP,以及端口映射的原理。